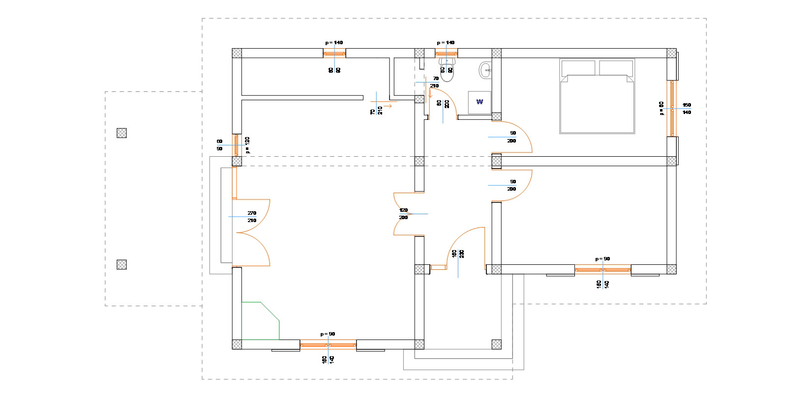
Stambeni objekat Stanci


Idejno rešenje: Stambeni objekat Stanci (Stambeni objekat sa jednim stanom (P))

Lokacija: Stanci, Kruševac

Površina: 85.50m2

Napomena: Kliknite na sliku za uvećanje

Ukoliko planirate da projektujete, pravite ili adaptirate objekat, kontaktirajte nas.

U veoma kratkom roku dobićete odgovor sa najadekvatnijom ponudom od strane našeg stručnog tima.

Za sve ostale informacije ili konsultacije pišite nam putem kontakt forme na sajtu ili nas pozovite.

Rado ćemo vam izaći u susret.

« povratak na stranicu sa idejnim rešenjima